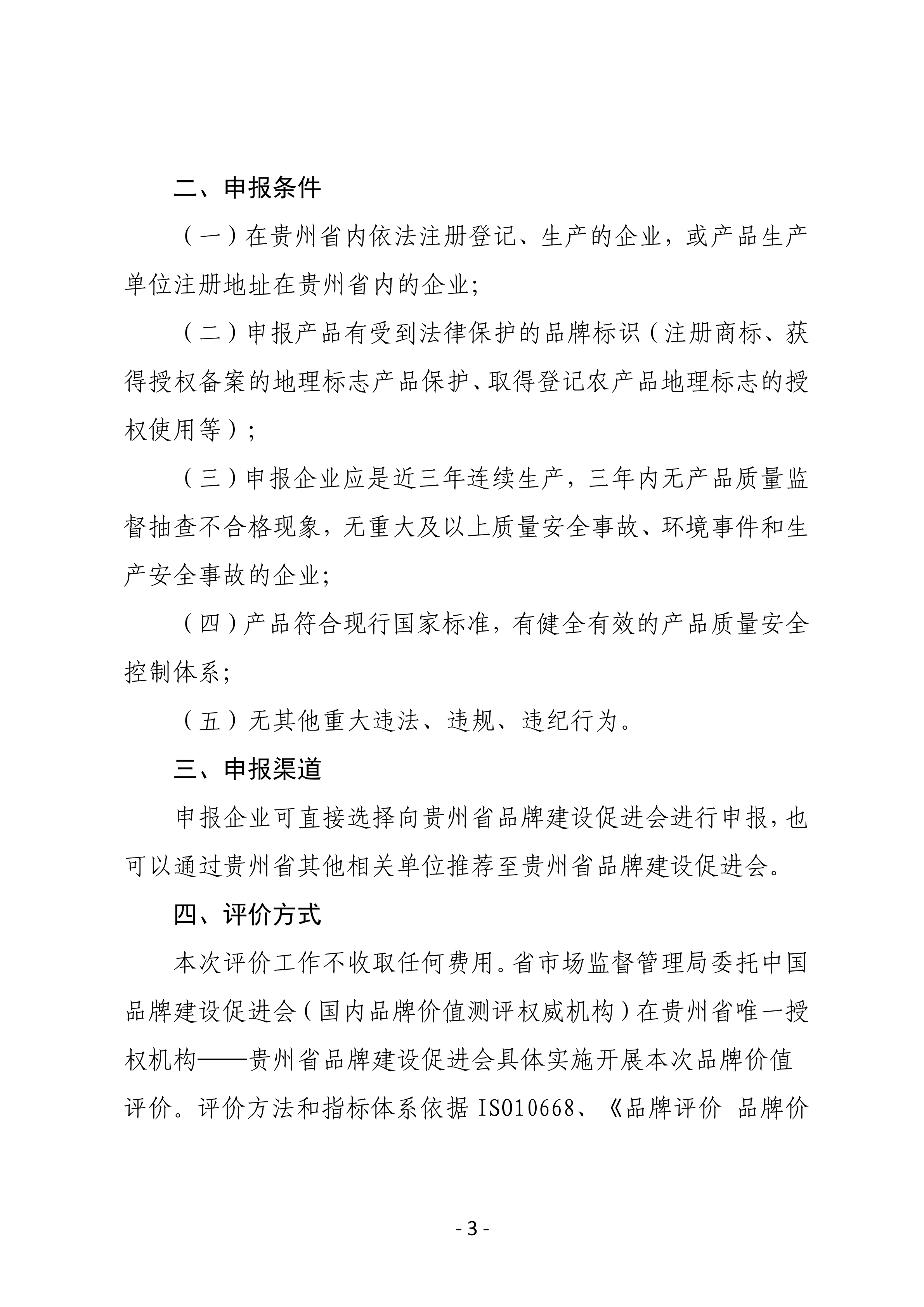
您访问的内容已经删除! -公示公告 - 贵州省品牌建设促进会

品牌资讯 / NEWS

您目前的位置:
  • 首页  >  品牌资讯  >  
  • 公示公告
    • 时间:2019-08-01
    • 来源:贵州省品牌建设促进会
    • 作者:网站管理员
    • 浏览量:1
    • 分享到: